Pripojenie tlačiarne ku mikropočítaču Sinclair ZX Spectrum
Slovo na úvod
Väčšinu majiteľov mikropočítača Sinclair ZX Spectrum, medzi ktorých patrím aj ja, už prešlo počiatočné nadšenie z rôznych hier a snažia sa počítač využiť aj inak. Prejavuje sa to najmä v zvýšenom dopyte po tzv. 'aplikačných' (systémových) programoch a po najrôznejších perifériách. Jednou z najrozšírenejších a zároveň veľmi atraktívnych periférií je aj tlačiareň (angl. - PRINTER). Vo svojej snahe zefektívniť svoju prácu na mikropočítači som si zakúpil malú jednoihličkovú tlačiareň s typovým ozn. BT-100, ktorú tento rok začala vyrábať Tesla Přelouč. Jedná sa o jednoduché a pritom vtipne riešené zariadenie, ktoré je (zatiaľ) jediné svojho druhu v ČSSR. Cena je vzhľadom a druh a jedinečnosť prístroja tiež primeraná (MC 1500 Kčs). K tejto tlačiarni existuje aj medzistyk (angl. - INTERFACE) pre pripojenie ku mikropočítaču Sinclair. Má typové označenie UR-4 a údajne ho vyrába Tesla Kolín. V žiadnej predajni sa však nedá kúpiť, preto som sa rozhodol, že si interface urobím sám.
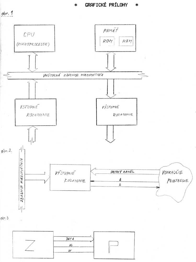
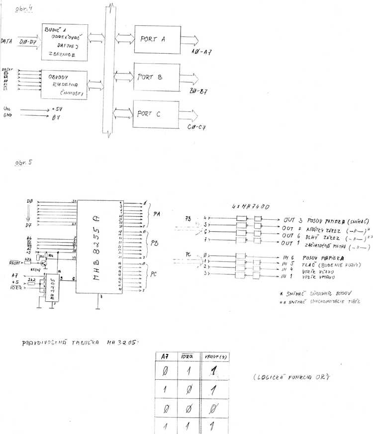
Teraz trochu teórie...
...
Popis ročníkovej práce: pripojenie tlačiarne ku mikropočítaču Sinclair ZX Spectrum — Gymnázium na Zápotockého ulici (dnes Gymnázium na ulici Dominika Tatarku), Tuesday, May 23, 1989.
Sinclair ZX Spectrum printer interface project






